bevictor伟德官网 - 韦德官方网站

设为首页 加入收藏
Bevictor韦德
  • 首页

    • 下载中心
    • 图片新闻
  • 公司新闻

    • 新闻动态
    • 通知公告
    • 新闻动态
    • 通知公告
  • 关于我们

    • Bevictor韦德简介
    • 机构设置
    • 公司领导
    • 荣誉展示
    • Bevictor韦德简介
    • 机构设置
    • 公司领导
    • 荣誉展示
  • 团队队伍

    • 团队介绍
    • 教学名师
    • 教师团队
    • 院办学工团队
    • 团队介绍
    • 教学名师
    • 教师团队
    • 院办学工团队
  • 学科专业

    • 车辆工程
    • 汽车服务工程
    • 土木工程
    • 工程造价
    • 新能源汽车工程
    • 交通运输
    • 车辆工程
    • 汽车服务工程
    • 土木工程
    • 工程造价
    • 新能源汽车工程
    • 交通运输
  • 教学工作

    • 教学管理
    • 教学文件
    • 教学研究
    • 教学管理
    • 教学文件
    • 教学研究
  • 员工工作

    • 学风建设
    • 员工活动
    • 共青团工作
    • 学风建设
    • 员工活动
    • 共青团工作
  • 党建工作

    • 理论学习
    • 党建动态
    • 理论学习
    • 党建动态
  • 就业工作

备用栏目

  • 关于我们
    • Bevictor韦德简介
    • 公司领导
    • 荣誉展示
  • 团队队伍
    • 团队介绍
    • 教学名师
  • 学科专业
    • 土木工程专业
    • 建筑学专业
    • 工程造价专业
  • 教学工作
    • 教学管理
    • 教学文件
    • 教学研究
    • 教材建设
  • 党建工作
    • 理论学习
    • 党建动态
  • 员工工作
    • 学风建设
    • 员工活动
    • 共青团工作
  • 实验室
  • 首页
    • 新闻动态
    • 通知公告
    • 新闻图片

通知公告

当前位置: 首页 >> 首页 >> 通知公告 >> 正文

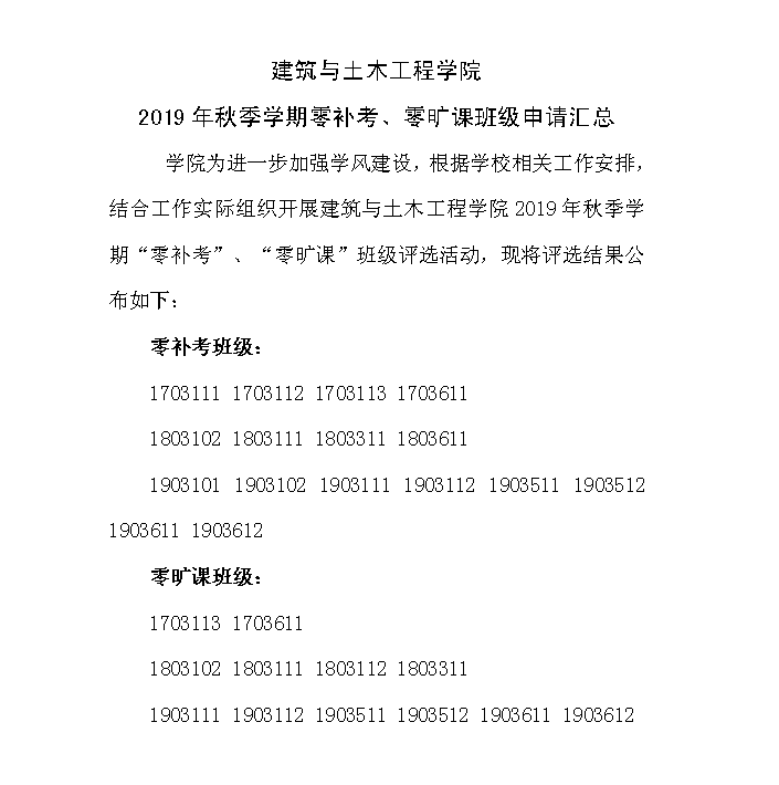
建筑与土木工程公司2019年秋季学期零补考、零旷课班级申报公示


上一条:建筑与土木工程公司2018-2019学年度 员工(工作)先进集体、先进个人候选人(集体)公示 下一条:建筑与土木工程公司2018-2019学年度普通高等公司国家励志奖学金获奖候选人公示

【关闭】

地址:哈尔滨市松北区公司路288号 邮编: 150025招生电话:0451-88128888

Copyright © 2016 黑ICP备05002782号